| | |
| sp6oje | 11.02.2026 21:43:31 |

Grupa: Użytkownik
Posty: 90 #8351881 Od: 2013-12-28
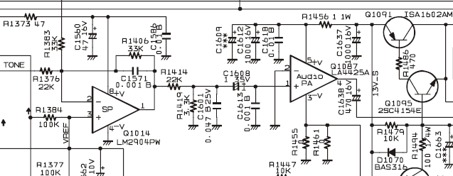
Ilość edycji wpisu: 2 | Od dawna nie daje mi spokoju szum ( nawet przy skręconym do zera potencjometrze regulacji siły głosu ) jest to dosyć irytujące. Co ciekawe szumu tego nie ma na wyjściu cyfrowym przez usb lecz niestety są opóźnienia i do cw to trochę przeszkadza. Szukając istoty problemu znalazłem informację na temat ft950 który używa tego samego wzmacniacza LA4425A https://groups.io/g/FT-950/topic/hiss_fix_have_any_of_you/9549112 i patrząc na schematy TS950

oraz TS-590s

Zauważyłem że w TS-590s wspomniany tłumik z FT950 ma 10k(szereg)/1k(do masy) ( R136+R132 / R130 ) ale R132 jest zworką i gdyby spróbować tam wstawić np 33k-47kohm to można by osiągnąć efekt bo wydaje mi się że i tu ( TS590s ) jest duży zapas wzmocnienia przed LA4425A.
Po co piszę - niestety teraz nie mam możliwości podłubania ale gdyby ktoś miał warunki i chciał spróbować i podzielił się wynikami byłoby fajnie 
73's Robert |
| | |
| Electra | 20.04.2026 20:07:55 |

 |
|
| | |
| sp3nyi | 12.02.2026 08:00:38 |

Grupa: Użytkownik
Posty: 306 #8351928 Od: 2021-8-7
| Mnie zastanawiają 2 rzeczy:
1. Dlaczego S/N na wyjściu cyfrowym jest dostrzegalnie wyższy (czyli szum względny niższy) niż na analogowym? To nie powinno mieć miejsca, coś jest popsute w torze analogowym. Wziąłbym oscyloskop i pomacał gdzie ten S/N audio się psuje.
2. LA4425A - ciekawy wzmacniaczyk Wzmocnienie napięciowe ok. 200 i zupełnie nie do ustawienia w jakimś jego wewnętrznym miejscu, co prowadzi do konieczności zastosowania dzielnika rzędu 1/10 na wejściu. Jeśli ten wzmacniaczyk generuje swój szum to dzielnik na wejściu znakomicie pozwala się temu szumowi uwydatnić. Sprawdziłbym to oscyloskopem w pierwszej kolejności.
|
| | |
| sp6oje | 12.02.2026 09:54:15 |

Grupa: Użytkownik
Posty: 90 #8351980 Od: 2013-12-28
Ilość edycji wpisu: 1 | sp3nyi pisze: Mnie zastanawiają 2 rzeczy:
1. Dlaczego S/N na wyjściu cyfrowym jest dostrzegalnie wyższy (czyli szum względny niższy) niż na analogowym? To nie powinno mieć miejsca, coś jest popsute w torze analogowym. Wziąłbym oscyloskop i pomacał gdzie ten S/N audio się psuje.
2. LA4425A - ciekawy wzmacniaczyk Wzmocnienie napięciowe ok. 200 i zupełnie nie do ustawienia w jakimś jego wewnętrznym miejscu, co prowadzi do konieczności zastosowania dzielnika rzędu 1/10 na wejściu. Jeśli ten wzmacniaczyk generuje swój szum to dzielnik na wejściu znakomicie pozwala się temu szumowi uwydatnić. Sprawdziłbym to oscyloskopem w pierwszej kolejności.
Do komputera idzie sygnał cyfrowy więc nie ma dodatkowych szumów po przetworniku ADC i wzmacniaczach.
Opierając się na obserwacjach i wnioskach dyskusjach na cytowanych forach wydaje się że sam LA4425A tego szumu nie powoduje , szum generują stopnie sterujące ( wzmoacniacze operacyjne po przetwornikach DAC ) gdyż jak zauważyłeś sam LA4425A nie ma regulacji wzmocnienia jednocześnie dając +40dB dlatego tutaj aby go nie przesterować stosuje się ten tłumik tyle że wg. wielu opini jest on za mały i dlatego stopnie poprzedzające gdzie steruje się ich poziomem wyjściowym w sposób cyfrowy działają w bardzo wąskim zakresie ( małe sygnały wyjściowe ) co powoduje wzrost szumów. Dlatego korzystniej byłoby zwiększyć tłumik i wysterowanie ze stopni poprzedzających co ktoś już w TS950 próbował i podobno tam zadziałało .. |
| | |
| sp3nyi | 12.02.2026 10:17:00 |

Grupa: Użytkownik
Posty: 306 #8351988 Od: 2021-8-7
Ilość edycji wpisu: 1 | sp6oje pisze: sp3nyi pisze: Mnie zastanawiają 2 rzeczy:
1. Dlaczego S/N na wyjściu cyfrowym jest dostrzegalnie wyższy (czyli szum względny niższy) niż na analogowym? To nie powinno mieć miejsca, coś jest popsute w torze analogowym. Wziąłbym oscyloskop i pomacał gdzie ten S/N audio się psuje.
2. LA4425A - ciekawy wzmacniaczyk Wzmocnienie napięciowe ok. 200 i zupełnie nie do ustawienia w jakimś jego wewnętrznym miejscu, co prowadzi do konieczności zastosowania dzielnika rzędu 1/10 na wejściu. Jeśli ten wzmacniaczyk generuje swój szum to dzielnik na wejściu znakomicie pozwala się temu szumowi uwydatnić. Sprawdziłbym to oscyloskopem w pierwszej kolejności.
Do komputera idzie sygnał cyfrowy więc nie ma dodatkowych szumów po przetworniku ADC i wzmacniaczach.
Opierając się na obserwacjach i wnioskach dyskusjach na cytowanych forach wydaje się że sam LA4425A tego szumu nie powoduje , szum generują stopnie sterujące ( wzmoacniacze operacyjne po przetwornikach DAC ) gdyż jak zauważyłeś sam LA4425A nie ma regulacji wzmocnienia jednocześnie dając +40dB dlatego tutaj aby go nie przesterować stosuje się ten tłumik tyle że wg. wielu opini jest on za mały i dlatego stopnie poprzedzające gdzie steruje się ich poziomem wyjściowym w sposób cyfrowy działają w bardzo wąskim zakresie ( małe sygnały wyjściowe ) co powoduje wzrost szumów. Dlatego korzystniej byłoby zwiększyć tłumik i wysterowanie ze stopni poprzedzających co ktoś już w TS950 próbował i podobno tam zadziałało ..
Nie znam niestety, schematu tego TRX-a więc trudno mi prowadzić dalszą dyskusję. Ale zauważę że najprawdopodobniej tor "cyfrowy" i analogowy rozgałęziają się po detektorze, jeden idzie na przetwornik ADC a drugi na wzmacniacze m.cz, regulację głośności i końcowy wzmacniacz. W miejscu rozgałęzienia torów poziom napięcia m.cz. jest na tyle wysoki (zapewne najmarniej kilkadziesiąt mV) że szumy własne toru analogowego są do pominięcia. A przynajmniej ja bym tak radio budował. Zatem, jeśli tor analogowy szumi bardziej, musi być popsuty albo źle zaprojektowany. Tak czy owak, bez oscyloskopowego oglądu to wszystko jest wróżeniem z fusów. |
| | |
| sp6oje | 12.02.2026 10:31:52 |

Grupa: Użytkownik
Posty: 90 #8351992 Od: 2013-12-28
Ilość edycji wpisu: 6 | [quote=sp6oje][quote=sp3nyi]sp6oje pisze: sp3nyi pisze: Mnie zastanawiają 2 rzeczy:
1. Dlaczego S/N na wyjściu cyfrowym jest dostrzegalnie wyższy (czyli szum względny niższy) niż na analogowym? To nie powinno mieć miejsca, coś jest popsute w torze analogowym. Wziąłbym oscyloskop i pomacał gdzie ten S/N audio się psuje.
2. LA4425A - ciekawy wzmacniaczyk Wzmocnienie napięciowe ok. 200 i zupełnie nie do ustawienia w jakimś jego wewnętrznym miejscu, co prowadzi do konieczności zastosowania dzielnika rzędu 1/10 na wejściu. Jeśli ten wzmacniaczyk generuje swój szum to dzielnik na wejściu znakomicie pozwala się temu szumowi uwydatnić. Sprawdziłbym to oscyloskopem w pierwszej kolejności.
Do komputera idzie sygnał cyfrowy więc nie ma dodatkowych szumów po przetworniku ADC i wzmacniaczach.
Opierając się na obserwacjach i wnioskach dyskusjach na cytowanych forach wydaje się że sam LA4425A tego szumu nie powoduje , szum generują stopnie sterujące ( wzmoacniacze operacyjne po przetwornikach DAC ) gdyż jak zauważyłeś sam LA4425A nie ma regulacji wzmocnienia jednocześnie dając +40dB dlatego tutaj aby go nie przesterować stosuje się ten tłumik tyle że wg. wielu opini jest on za mały i dlatego stopnie poprzedzające gdzie steruje się ich poziomem wyjściowym w sposób cyfrowy działają w bardzo wąskim zakresie ( małe sygnały wyjściowe ) co powoduje wzrost szumów. Dlatego korzystniej byłoby zwiększyć tłumik i wysterowanie ze stopni poprzedzających co ktoś już w TS950 próbował i podobno tam zadziałało ..
[quote] Nie znam niestety, schematu tego TRX-a więc trudno mi prowadzić dalszą dyskusję. Ale zauważę że najprawdopodobniej tor "cyfrowy" i analogowy rozgałęziają się po detektorze, jeden idzie na przetwornik ADC a drugi na wzmacniacze m.cz, regulację głośności i końcowy wzmacniacz. W miejscu rozgałęzienia torów poziom napięcia m.cz. jest na tyle wysoki (zapewne najmarniej kilkadziesiąt mV) że szumy własne toru analogowego są do pominięcia. A przynajmniej ja bym tak radio budował. Zatem, jeśli tor analogowy szumi bardziej, musi być popsuty albo źle zaprojektowany. Tak czy owak, bez oscyloskopowego oglądu to wszystko jest wróżeniem z fusów.[/quote] [/quote]
Sygnał cyfrowy po obróbce idzie na przetwornik dwa różne ADC ( osobny dla toru audio do odsłuchu z radia i osobny dla wyjścia przez USB ) po każdym z przetworników są wzmacniacze operacyjne. W torze USB po wzmacniaczy=u operacyjnym jest kodek PCM2903 i cyfra leci po USB do komputera. W drugim torze po wzm. operacyjnym jest dzielnik na opornikach i PA na LA4425A. Regulacja wzmocnienia w tym torze ( potencjometr m.cz) podaje napięcie do CPU sterującego wzmocnieniem w przetworniku ADC tego toru ( w torze do komputera wzmocnienie tego drugiego ustawia się z poziomu menu ). Tak więc szum pomimo ustawienia wzmocnienia na "0" pochodzi z szumów ADC+wzm. operacyjny i aby go wyeliminować należy go stłumić tak z 10dB na początek i zwiększyć wzmocnienie ADC tak aby wysterować audio PA ( a zapas wzmocnienia jest duży bo przeważnie słucham audio tak na 1/4 do 1/3 wzmocnienia ) po zwiększeniu tłumika działałby w zakresie 0.5 do 0.75 ) - powinno działać ,) |
| | |
| sq6ade | 12.02.2026 10:36:14 |



Grupa: Użytkownik
QTH: Wrocław (Breslau) Party-n
Posty: 15469 #8351994 Od: 2008-3-21
| Można spróbować zwierać do masy ścieżkę sygnału audio po kolei aż do stopnia PA-AF nasłuchując poziom szumu aby znaleźć stopień szumiący. Tam gdzie jest bias DC - przez kondensator. _________________ "Panta rej" jak mawiał Demokles z Akwirynu
SR6MA w mobilku

|
| | |
| Electra | 20.04.2026 20:07:55 |

 |
|